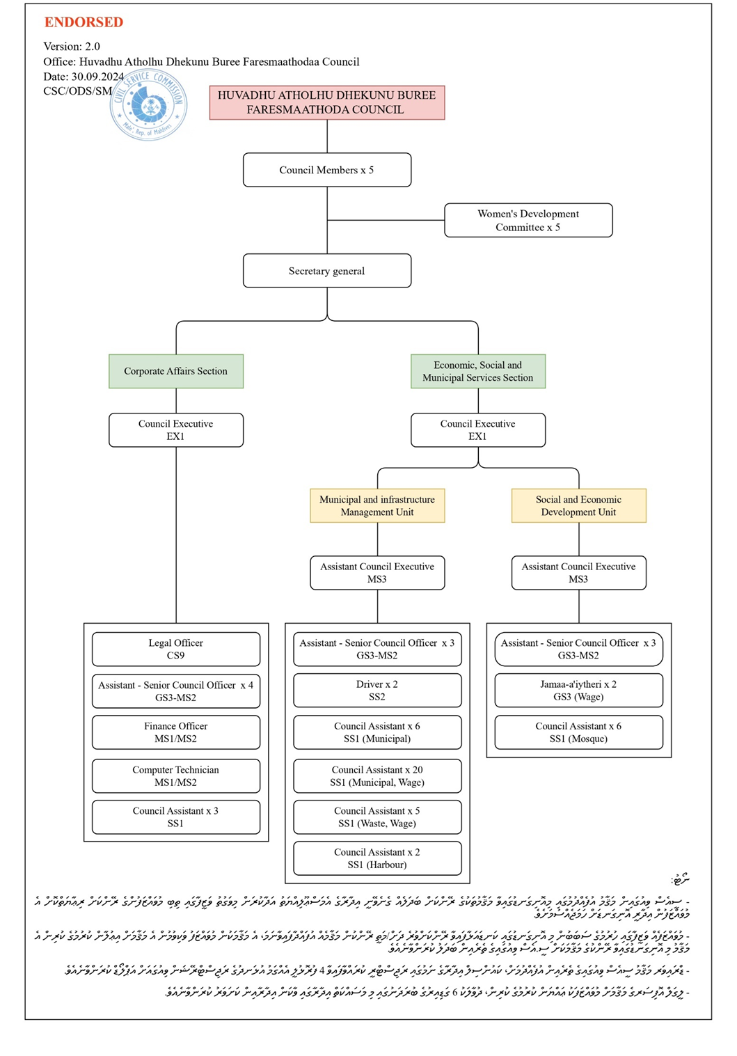
އޮނިގަނޑު